作者:魏波,中国PG分会培训认证执行总监、资深数据库工程师,十多年的数据库运维管理及培训经验,掌握PostgreSQL架构部署、性能优化等,致力于推动PostgreSQL在中国的发展。

应届生的迷茫好像是一个普遍现象;别说应届生,即便有些人混迹职场多年,也会常常陷入迷茫,这主要源于未来的难以预测。不迷茫自然是好的,不迷茫通常是对自己的方向比较清晰,而且在按计划进行着。如果迷茫怎么办?我们也可以尝试一起探讨解决这个问题。
我们可以从以下两个点来思考:
想想自己想做什么?想做的事有什么要求,量一量自己距离想做事的要求还有多远。招聘岗位得职责描述,可以作为参照。
看看自己能做什么?如果距离理想太远,不妨先立足能做的事,通过做好能做的事,积累经验、Money、人脉。如果坚持做好能做的事的同时,仍然能够心怀理想,就可以不断的积累与理想工作相关的知识储备。如果理想变了,那也很正常,很多事情都在变,不变的是做事的心态和成功的方法。
解决方向问题会面临行业的选择,目前国内有八大行业的分类,主要指医疗卫生事业、电子政务、税务、电力、电信、保险、教育、证券。行业有很多细分领域,八大行业也只是粗略的划分一下关系国计民生的主要行业,面对行业选择主要参照自身专业积累和个人的兴趣点。当然,父辈的人脉关系也能助推个人对行业的选择。这里不谈关系的影响,只谈专业与行业的关系。
简单的说,就是专业能力与行业匹配度高,才能成为你的选择,否则就是被选择,选择具体的岗位也是这个道理。以身说法,我个人主要是基于所学计算机专业从事了软件相关的工作。职业生涯涉及系统集成、软件实施、数据库运维、技术主管,涉及的行业有教育、电视传媒、移动通信、金融银行、互联网等;虽没有非常成功,但具有一定参照性。
参照什么呢?总结我个人的职业经历,主要涉及两个方面:一是技术技能的积累;二是职业素质的养成。这里只谈技术技能,我主要是通过大学的专业学习和工作后的具体技术学习实践来胜任工作。技术积累具体的讲,包括OS(Unix/Linux)、数据库(Oracle/DB2/PostgreSQL)、中间件、网络、存储等知识。具体技术技能很有可能在学校是没有积累的,这时候往往需要通过一段时间的再学习获得,学习的方式无外乎是通过专业培训或自学获得。我的工作经历基本上是围绕系统软件的使用、管理、维护、优化等,并没有涉及太多的业务环节,譬如办公流程、企业管理流程等。当然也有与业务关联度强的技术岗位,譬如应用开发、数据挖掘、分析、应用系统管理等,都可以作为选择的方向。
因为一直从事IT行业工作,这里主要说一下IT行业,我认为IT行业具有跨越行业的特征,这是因为科技生产力的发展很大程度上与IT行业发展息息相关。特别是当下万物互联的时代,基本上可以称为第四次工业革命,带来了深刻的社会变革,IT/ICT涉及各行各业,可以说构建了人类文明的第二互联世界。

知识百科:IT与ICT的区别
IT:信息技术(INFORMATION TECHNOLOGY)
ICT:信息与通讯技术(Informationand Communications Technology,简称ICT)
微软解释说:ICT是“C”加入到“IT”中反映全世界计算和电信的融合,ICT促成了超越空间的快速信息交换。从字面意义上看,反映的是IT服务和电信服务之间边界消失过程中扩张和衍生的产物,ICT是信息、通信和技术三个英文单词的词头组合。它是信息技术与通信技术相融合而形成的一个新的概念和新的技术领域!
职业、事业林林总总,本质上是人与人的相互协作。社会主要以商业交换的方式运转,商业的本质则是提供有价值的产品或服务,满足人们的某种需求。IT行业也是如此,我们所能选择的IT职业通常是产品的设计、研发、使用管理;或者营销推广等;当然也包括一些企业通用职业,譬如行政、财务、人资等。当然,通用职业人员也在利用各种应用系统软件提升着业务处理效率。
IT企业或IT产品用户企业岗位基本可以划分为以下四类:
技术型:产品设计(产品经理)、产品研发(研发工程师)、产品测试、运维管理(技术支持)、售前、培训等;
市场型:营销、销售;
通用型:行政、人资、财务;
管理型:技术主管、项目经理等,管理人员通常是以上三类岗位人群中的卓越者。
我们的方向选择可以通过先明确岗位门类,然后根据自己的兴趣、专业积累找到自己的职业定位,从而进一步明确自己的职业通道。技术类的岗位往往合适于内向,完美主义者,或者说有工匠特质的人,具有工匠精神,胜任技术工作会游刃有余。

有一个要点是即便不长期从事技术工作,如果在IT行业发展的更好,还是需要良好的IT技术基础的。计算机相关专业的毕业生自不必说,他们通常具备了一定的IT技术基础,只需要进一步掌握具体的应用系统软件的使用和熟悉业务流程,就可以满足岗位的要求。
如果出于某种原因,你没有IT专业的积累,也想从事这个行业的工作,通常的路径就是接收专业培训服务,系统的集中学习,当然如果对自学能力很有信心,也可以选择自学成才。
专业的培训服务的价值点在于有资深专业的讲师传授进行整理的系统知识和职场经验,能有效的提升学习的效率,特别是通过工作中主要技术技能的梳理,能有效缩短学习的周期。类似于20/80法则,利用较短的时间学习工作中最常用的20%的知识内容。
接下来聊聊数据库技术相关的职业方向。众所周知,数据是企业的重要资产,可以说是企业的血液,数据库管理系统作为数据的主要存取系统起着举足轻重的作用。
数据库管理系统主要分为关系型和非关系型两种类别,关系型数据库占到数据处理业务场景的80%左右,而且随着技术的发展,关系型数据库管理系统也在不断演进支持非关系型数据。
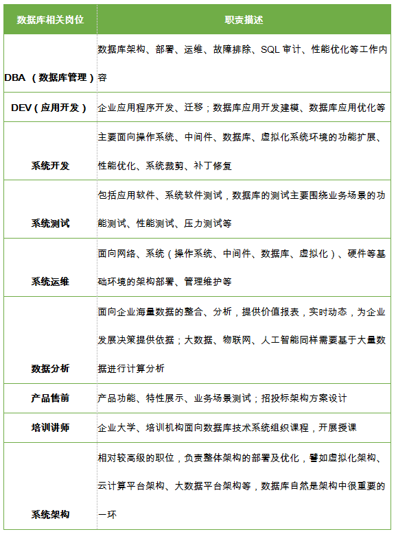
笔者曾梳理过于数据库工作相关的技术岗位,可供参考:

近些年,随着大数据、物联网、人工智能技术的发展,其数据量越来越大、数据类型越来越多,数据的存取管理主要是还是依托数据库管理系统,自然会推动数据库管理系统走向新未来;同样对数据库相关技术岗位也带来了新挑战,譬如对海量数据管理、分布式、多模数据处理等技术的高要求。
另外,随着系统智能化的发展,很多人也担忧数据库运维管理岗位的需求是不是会越来越少。这种担忧不无道理。面向未来5到10年展望,人工智能的发展,一方面会将人们从低端、重复、繁琐的劳动中解放出来;另一方面对就业岗位也会带来一定的冲击。但我认为,智能化发展趋势势不可挡,职业岗位也会带来新的变化,这种变化会有个循序渐进的过程,类似于国民经济的软着陆,留出时间来让大家去调整,适应。大家可以立足当下,通过掌握基础知识和具体的技术技能,解决上岗的问题,再面向未来,不断提升自我。
数据库岗位会是怎么样变化呢?数据库岗位要求也会顺应趋势的发展,我们主要来看智能化、国产化、云计算三个趋势方面带来的影响。
从智能化角度看,对于数据库运维管理者的要求是能够用好更智能化的数据库产品(花钱买来的),将节省的时间关注到如何让数据更有价值上;也会要求能够使用开源数据库降低IT建设投入,有能力智能化管理开源数据库。这自然是一种高要求,这种要求通常需要具备一定的开发能力,譬如JAVA或Python语言的使用。
再说国产化,目前国产数据库蓬勃发展,已有近上百款产品,这么多产品的推广、使用,自然会带来大量的数据库运维管理岗位的需求,来帮助企业选好、用好国产数据库。
最后是云计算,数据库上云也是一大趋势,包括公有云或私有云部署。特别是数据库公有云带来的影响将会使数据库管理、研发人才主要集中在一、二线的云厂商中。私有云则主要是对数据安全有更高要求的政务、金融、电信等用户,也将是数据库岗位人才的主要去向。
数据库相关岗位在IT领域中是重要的组成部分,具有一定的通用性和技术门槛,而且关乎企业最重要的数据资产的安全和有效利用,可以是个不错的选择。
历史车轮滚滚向前,时代潮流浩浩荡荡。历史只会眷顾坚定者、奋进者、搏击者,而不会等待犹豫者、懈怠者、畏难者!让我们一起保持一颗学习的心态,顺应趋势、拥抱变化、迎接挑战。